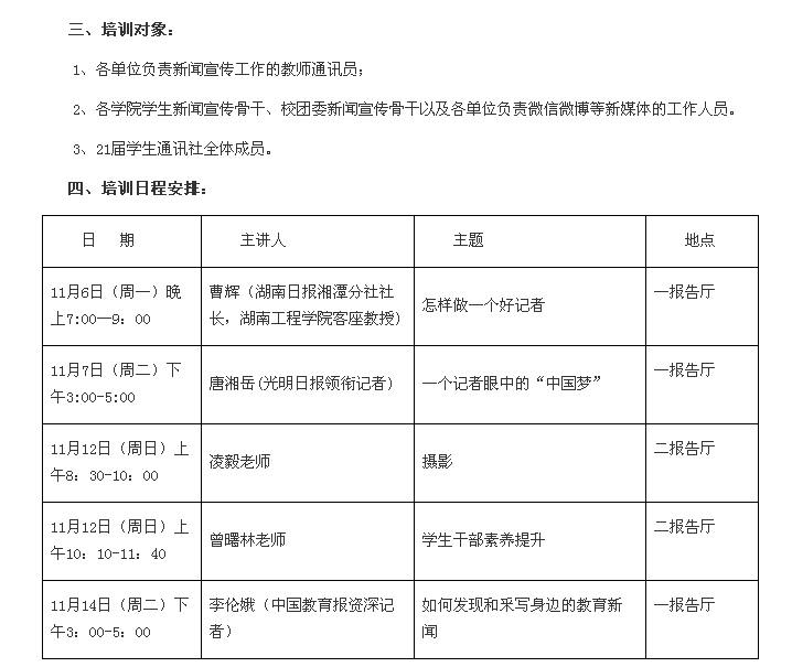
为了进一步培养和提升管理公司宣传人才的新闻写作能力和技巧,特选拔一批宣传干部参加党委宣传部举办的专题学术讲座。具体安排如下:
主题一:怎样做一个好记者
主讲人:曹辉 湖南日报湘潭分社社长 beats365官方网站客座教授
时间:2017年11月6日(星期一)晚上7:00
地点:一报告厅
主 题二:一个记者的中国梦
主讲人:唐湘岳 光明日报领衔记者
主持人:党委副书记 宁立伟
时间:2017年11月7日(星期二)下午3:00
地点:一报告厅

|
管理公司选派宣传干部参加专题讲座及培训人员名单 |
|
序号 |
专业班级 |
姓名 |
签到 |
参加类别 |
|
1 |
人力资源1701 |
陈彬彬 |
|
讲座 |
|
2 |
人力资源1701 |
魏高亮 |
|
讲座/培训 |
|
3 |
人力资源1702 |
陈正华 |
|
讲座 |
|
4 |
人力资源1702 |
林宇婕 |
|
讲座/培训 |
|
5 |
人力资源1702 |
文鑫楠 |
|
讲座/培训 |
|
6 |
人力资源1702 |
周欣 |
|
讲座/培训 |
|
7 |
人力资源1601 |
孙彤 |
|
讲座 |
|
8 |
人力资源1602 |
王韦璇 |
|
讲座 |
|
9 |
旅游管理1701 |
陈伟 |
|
讲座/培训 |
|
10 |
旅游管理1701 |
胡跃根 |
|
讲座/培训 |
|
11 |
旅游管理1701 |
戴璇 |
|
讲座 |
|
12 |
旅游管理1702 |
黄彩虹 |
|
讲座 |
|
13 |
旅游管理1702 |
唐君萍 |
|
讲座/培训 |
|
14 |
旅游管理1702 |
朱晓晓 |
|
讲座/培训 |
|
15 |
旅游管理1601 |
孟娇娇 |
|
讲座/培训 |
|
16 |
旅游管理1601 |
罗娜 |
|
讲座 |
|
17 |
旅游管理1602 |
陈轩娜 |
|
讲座 |
|
18 |
物流管理1601 |
王商敏 |
|
讲座 |
|
19 |
物流管理1602 |
史广英 |
|
讲座 |
|
20 |
物流管理1701 |
谢焰玲 |
|
讲座/培训 |
|
21 |
物流管理1701 |
伍明明 |
|
讲座/培训 |
|
22 |
物流管理1702 |
李婧林 |
|
讲座 |
|
23 |
物流管理1702 |
罗皓钰 |
|
讲座/培训 |
|
24 |
会计学1601 |
彭赞 |
|
讲座 |
|
25 |
会计学1602 |
王可可 |
|
讲座 |
|
26 |
会计学1603 |
刘花 |
|
讲座 |
|
27 |
会计学1701 |
粟倩 |
|
讲座/培训 |
|
28 |
会计学1701 |
杨雪 |
|
讲座/培训 |
|
29 |
会计学1701 |
吕梦雅 |
|
讲座 |
|
30 |
会计学1702 |
孙萌 |
|
讲座 |
|
31 |
会计学1702 |
吕兰 |
|
讲座/培训 |
|
32 |
会计学1703 |
谢洁敏 |
|
讲座/培训 |
|
33 |
会计学1703 |
邹芯蕊 |
|
讲座 |
|
34 |
市场营销1701 |
刘秀章 |
|
讲座 |
|
35 |
市场营销1701 |
黄蓉 |
|
讲座/培训 |
|
36 |
市场营销1701 |
易琪芬 |
|
讲座/培训 |
|
37 |
市场营销1702 |
李帆 |
|
讲座 |
|
38 |
市场营销1702 |
刘琳 |
|
讲座/培训 |
|
39 |
市场营销1702 |
张雅特 |
|
讲座/培训 |
|
40 |
市场营销1702 |
龚雄斌 |
|
讲座/培训 |
|
41 |
市场营销1601 |
万丽君 |
|
讲座 |
|
42 |
市场营销1601 |
漆小琪 |
|
讲座/培训 |
|
43 |
市场营销1601 |
邹林鸷 |
|
讲座/培训 |
|
44 |
市场营销1602 |
何露 |
|
讲座 |
|
45 |
市场营销1602 |
杨千一 |
|
讲座/培训 |
|
46 |
市场营销1602 |
罗佳绮 |
|
讲座/培训 |
|
47 |
工商管理1701 |
阳可书 |
|
讲座/培训 |
|
48 |
工商管理1701 |
兰文君 |
|
讲座/培训 |
|
49 |
工商管理1701 |
王昱琦 |
|
讲座/培训 |
|
50 |
工商管理1701 |
王晨 |
|
讲座 |
|
51 |
工商管理1701 |
吴俊俣 |
|
讲座/培训 |
|
52 |
工商管理1701 |
张一峰 |
|
讲座/培训 |
|
53 |
工商管理1701 |
钱方怡 |
|
讲座/培训 |
|
54 |
工商管理1702 |
袁捷 |
|
讲座 |
|
55 |
工商管理1702 |
许敏 |
|
讲座/培训 |
|
56 |
工商管理1702 |
涂蒲秀茜 |
|
讲座/培训 |
|
57 |
工商管理1702 |
姜婉容 |
|
讲座/培训 |
|
58 |
工商管理1601 |
王陈 |
|
讲座/培训 |
|
59 |
工商管理1601 |
彭玉洁 |
|
讲座 |
|
60 |
工商管理1602 |
韩晓阳 |
|
讲座/培训 |
|
61 |
工商管理1602 |
侯亚丽 |
|
讲座 |
|
62 |
工商管理1602 |
卢顾 |
|
讲座/培训 |